
有性生殖作为真核生物核心繁殖机制,其减数分裂重组与配子融合产生的遗传多样性是农业育种的基础。然而有性生殖获得的杂种优势性状在世代交替中易发生分离。采用单性克隆生殖固定优良基因型,实现杂种优势性状的永久维持,被学界视为农业育种的终极目标。单性生殖与多倍化技术的协同应用已在作物育种中展现变革潜力,但在动物领域的实践仍存挑战。
2025年7月,中国科学院水生生物研究所桂建芳院士团队在《Advanced Science》发表题为“Manipulating Unisexual–Sexual Reproduction Transition to Engineer Genome-Reconstructed Polyploids”的研究论文。该研究首次在动物育种中通过生殖策略转换,成功构建携带优良性状的基因组重构多倍体,为异育银鲫“中科6号”新品种培育提供核心技术支撑。
技术路径创新
研究团队基于前期突破:以异育银鲫“中科3号”(AAABBB)为底盘品种,利用其雌核生殖特性整合父本红鲫基因组(AABB),创制出恢复有性生殖能力的双四倍体雄鱼。这揭示了倍性变化驱动生殖方式转换的遗传机制。
本研究选取具有天然抗疱疹病毒能力的双二倍体白鲫(AABB)为母本,与上述双四倍体雄鱼杂交,成功构建新型多倍体群体。全单倍型基因组分析显示,新群体继承母本完整染色体组(AB)及父本两套染色体组(AABB),其中父本同源染色体间发生特异性重组,确认为基因组重构双三倍体(AAABBB)。

图1 新多倍体的创制及其三个亲本物种基因组的系统发育分析

图2 基因组重构新双三倍体的全单倍型基因组组装与分析
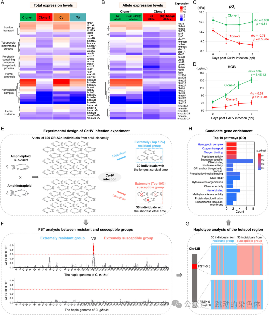
关键生物学机制
在双三倍体群体中,53.8%雌鱼恢复单性生殖能力。细胞学研究发现其卵巢存在两类卵母细胞:Ⅰ型因同源染色体联会失败而凋亡;Ⅱ型通过抑制减数分裂Ⅰ期重组,采用“无减数分裂”途径产生未减数卵子,此过程与银鲫生殖策略一致。
图3 基因组重构双三倍体雌鱼恢复雌核生殖能力的细胞学过程
通过选育建立的三个克隆系呈现显著抗病毒差异:克隆系1全部存活,克隆系2存活率38.9%,克隆系3全部死亡。转录组分析揭示抗性与造血器官(头肾/脾脏)中氧运输通路激活密切相关,抗性个体通过高效血红蛋白合成维持血氧稳态。
图4 3个具有疱疹病毒抗性差异的克隆系建立
遗传基础解析
群体遗传分析将抗性性状定位至白鲫染色体12B上11Mb热点区域,该区间包含292个富集于血红蛋白合成通路的基因。研究证实白鲫12B染色体存在抗性(12B1)与易感(12B2)单倍型,当抗性单倍型转入双三倍体雌鱼并通过雌核生殖固定,即可形成稳定抗性品系。
图5 3个克隆系的转录组图谱

图6 抗性与易感克隆系间的血红蛋白合成能力和单倍型差异
产业化应用突破
生长性能测试显示,克隆系2的生长速度显著超越底盘品种“中科3号”,而克隆系1和3则表现滞后。因此,兼具疱疹病毒抗性(38.9%存活率)与生长优势的克隆系2被遴选为“中科6号”候选新品种。该突破对解决鲫养殖业痛点意义重大:疱疹病毒已造成数十亿元经济损失,威胁年产量300万吨的重要产业。

图7 操控倍性变化与生殖方式转换创制具有优良性状的基因组重构多倍体
本研究首次证实动物可通过生殖策略转换实现多倍体基因组精准设计,为水产种业提供了“生殖能力转换+抗性基因固定+生长优势聚合”的全新育种范式。
鲁蒙副研究员,博士生张勤灿、朱子彧为该研究的共同第一作者,桂建芳院士、周莉研究员和鲁蒙副研究员为共同通讯作者。研究得到国家重点研发计划项目(2023YFD2400201)、国家自然科学基金重点项目(31930111)与面上项目(32473149)、中国科学院战略性先导科技专项(XDA024030104)、中国科协青年人才托举工程(2023QNRC001)等项目的支持。
全文链接:https://doi.org/10.1002/advs.202506024

科技前沿
盐城市农业农村局